2025/08 19

(20250811033) DNS, tcp(신뢰적인 데이터 통신), 패킷지연,손실

DNS 마스터 슬레이브 서버 1. master name server의 named.conf에서 이전될 zone을 지정 zone "ast12.sec." { type master; file "ast12.sec.zone"; also-notify { 192.168.10.157; }; // IXFR (또는 allow-update { 192.168.10.32; };) // AXFR}; 2. slave named server named.conf에 zone 영역지정 zone "ast12.sec." { type slave; file "ast12.sec.zone"; masters { 192.168.10.156; };}; 3. /var/named의 퍼미션이 nam..

kh교육 2025.08.11

(20250808032)다중 도메인서버, 전자서명, PKI 폼,배열

DNS 다중 도메인 서버 구현● 하나의 DNS서버에 여러 개의 도메인을 서비스한다.● named.conf 파일에 각 도메인별 zone 항목을 추가한다.● 각 zone에서 사용할 zone 파일을 추가한다.● 서버를 재 시작한다. 네임서버에 도메인 2개를 올릴 수 있다. 두 도메인은 독립적이다. ============================================= 실습 ast12.itc. 추가해서 다중도메인 서버 구현해 보기 /etc/named.conf 파일에 ast12.itc. 존 항목 추가해 주기 zone "ast12.itc." { type master; file "ast12.itc.zone"; }; vi /var/named/ast12.itc.zo..

kh교육 2025.08.08

(20250807031)DNS서버, 키분배,해쉬함수

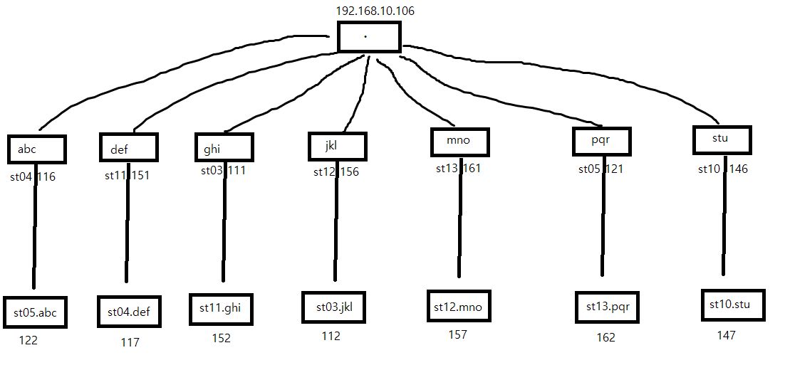
ns.kr- ns.co.kr - ns.itclass.co.kr - www - host명 캐시파일만 가지고 있는 네임서버를 캐시네임서버라고 한다.zone파일 : dns정보를 가지고 있는 파일캐시파일 : root name server의 정보를 가지고 있는 파일모든 dns서버는 root name server의 아이피를 포함시켜야 한다. root name server• Authoritative DNS 서버를 찾기 위해서 접근한다. (이름을 반환하는 역할을 수행하지 않는다.) Top-Level domain(TLD) server• com, org, net등과 같은 상위 레벨 도메인과 모든 국가의 상위 레벨 도메인에 대한 책임이 있다.ㄴ com : 일반 회사들이 등록, edu : 대학교 등..

kh교육 2025.08.07

(20250806030)vsftp 사용자 계정 제한 설정,DNS

소수로 암호 만들기소수인지 아닌지 출력num까지 소수 출력 RSA 1977년에 개발되어 1978년에 공포 (Rivest, Shamir, Adleman) 알고리즘 • 평문은 블록으로 암호화• 암호화 C = Me mod n• 복호화 M = Cd mod n 공개키 : KU = {e, n}, 개인키 : KR = { d, n } e, d, n 값 생성p, q 선택 : p와 q는 10100 정도의 소수n = p * qe : GCD(e, ф(n)) = 1인 값을 선택d : e * d = 1 mod ф(n)인 값을 계산실습 공개키와 개인키로 암호문을 만들어보기(서명문 만들기 -> 개인키로 암호화, 공개키로 복호화)알파벳은 26자 이기때문에 26보다 큰 소수를 찾아야 합니다. 그중에서 저는 31로 했습니다 mo..

kh교육 2025.08.06

(20250805029)Redistribution활용 실습, FTP서버

Redistribution 전부 활용 실습static - rip - ospf - eigrp로 연결 후 통신이 잘 되는가 확인R0enconf tno ip domain-lookupint gig1/0ip add 10.1.1.9 255.255.255.0no shutint gig2/0ip add 20.1.1.9 255.255.255.0no shutint gig3/0ip add 30.1.1.9 255.255.255.0no shutint gig4/0ip add 40.1.1.9 255.255.255.0no shutexitip route 1.1.1.0 255.255.255.0 gig1/0router ripversion 2default-information originateredistribute ospf 1 metric ..

kh교육 2025.08.05

(20250804028)router-redistribute, 암호학

redistribute OSPF : STATIC, RIP, EIGRP redistribute static subnets rip subnets eigrp # metric # subnets • redistribute static subnet 명령은 default route 설정을 포함하지 않는다. # default-information originate 명령이 반드시 필요하다.• Metric : 다른 라우팅 프로토콜로부터 이전된 경로의 metric 값은 OSPF와 형식이 다르므로 값을 직접 지 정한다.• Subnets : classless 정보를 전송하기 위해서 사용된다. EIGRP : STATIC, RIP, OSPF redistribute..

kh교육 2025.08.04

(20250801027)eigrp,암호학,php

eigrp복습 Metric EIGRP가 목적지 까지 비용을 계산한 것IGRP 메트릭과 동일한 개념• 다만 더 세부적인 표현을 위해 IGRP 메트릭에 256을 곱해서 표현 기본적인 Metric 계산 • BW는 목적지 까지 경로 중 가장 낮은 대역을 사용한다.• BW는 인터페이스에서 결정된다.• 비용은 낮을수록 좋다. BW = (10^7/banwidth) * 256ㄴ banwidth는 해당경로에서 가장느린것을 사용한다. Delay는 경로 까지의 모든 지연을 합한 값이다. (중간에 거쳐가는 모든 딜레이의 값)delay : μs(micro-second), usec로 표기, 1/1,000,000(백만분의1초)모든 지연의 합을 10으로 나누고 256을 곱한 값Delay = (sum(delay)/10)*25..

kh교육 2025.08.02

(20250731026)Redistribution&암호학

Redistribution • 서로 다른 라우팅 프로토콜 간에 정보를 전달하기 위해서는 각 라우팅 프로토콜에 맞는 해석이 필요한데 , 이런 과정을 redistribution이라 한다. 구성Static : RIPStatic : OSPFStatic : EIGRPRIP : OSPFRIP : EIGRPOSPF : EIGRP RIP : STATIC, OSPF, EIGRPredistribute static ospf # metric # eigrp # metric # - redistribute static 명령은 default route 설정을 포함한다.- metric : 다른 라우팅 프로토콜로부터 이전된 경로의 metric 값은 RIP과 형식이 달라 ..

kh교육 2025.08.01